El Ministerio de Salud de Perú aprobó los lineamientos para la determinación de las Enfermedades de Alto Costo, estimación del umbral para el medicamento de Alto Costo aplicable a las Enfermedades Raras y Huérfanas.
Las normas se unen al compilado vigente para este segmento, conformado por más de 10 documentos entre los que se encuentra la Ley 29698 que declara de interés nacional y preferente atención, el tratamiento de personas que padecen enfermedades raras o huérfanas. A grandes rasgos, el documento recoge los mecanismos de promoción, prevención, diagnóstico y tratamiento para los pacientes afectados con estas patologías.
A pesar de la norma, la Federación Peruana de Enfermedades Raras denunció que solo el 7% de pacientes con enfermedades huérfanas han sido detectados, cuando se estiman 2 millones de peruanos que padecen este tipo de condiciones.
También le puede interesar: Minsa presenta plan de acción contra la pandemia para 2022
En cuanto a los lineamientos antes mencionados, éstos serán de obligatorio cumplimiento por parte de las Instituciones Prestadoras de Servidos de Salud (IPRESS), Direcciones Regionales de Salud (DIRESAS), Gerencias Regionales de Salud (GERESAS), Direcciones de Redes Integradas de Salud (DIRIS), Unidades de Gestión de IPRESS (UGIPRESS) de EsSalud, las Sanidades de las Fuerzas Armadas y las Sanidades de la Policía Nacional del Perú.
Para establecer cuáles son las enfermedades huérfanas de alto costo, las autoridades de salud identificó las patologías que generan mayor uso de recursos financieros en las IAFAS públicas, mismas que podrían desestabilizar financieramente el sistema. En este proceso se identificaron 76 diagnósticos reunidos en el Listado de Enfermedades Raras o Huérfanas de Alto Costo.
No olvide leer: Funcionarios de EsSalud habrían participado en compras irregulares
A su vez, las enfermedades huérfanas de alto costo serán serán evaluadas por la Comisión Consultiva Institucional. Esto quiere decir que a los pacientes con malformaciones congénitas, deformidades y anomalías cromosómicas (CIE-10: Categoría Q00-Q99), que requieren tratamiento médico o quirúrgico inmediatamente después del nacimiento, deben ser atendidas sin demora, en el marco de la normatividad existente y sin necesidad de la evaluación del CCI.
Cabe recordar que la Comisión Consultiva Institucional es un órgano del Minsa integrado por un grupo de profesionales médicos especialistas con experiencia en el manejo de enfermedades raras y huérfanas (ERH) de alto costo, que evalúa los diagnósticos propuestos por la institución prestadora de servicios de salud (IPRESS) pública, a cargo del paciente afiliado a una institución administradora de fondos de aseguramiento en salud (IAFAS) pública.
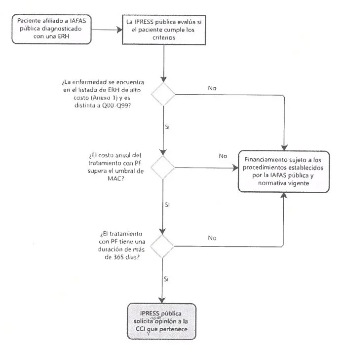
El proceso que deben seguir las IPRESS para determinar los casos de enfermedades huérfanas de alto costo es el siguiente:

CCI: Comisión Consultiva Institucional. ERH: Enfermedad Rara o Huérfana. IAFAS: Instituciones Administradoras de Fondos de Aseguramiento en Salud. IPRESS: Instituciones Prestadoras de Servicios de Salud. MAC: Medicamento de Alto Costo. PF: Producto Farmacéutico.
Le puede interesar: Definen lineamientos técnicos para la implementación de telesalud en Perú
¿Qué criterios deben tener en cuenta las IPRESS para consultar sobre casos de enfermedades huérfanas de alto costo?
En Perú, el umbral de los medicamentos de alto costo para las enfermedades raras o huérfanas de alto costo es de ocho (8) Unidades Impositivas Tributarias (UIT).
Las consultas a la Comisión Consultiva Institucional se refieren a las indicaciones de productos farmacéuticos para enfermedades huérfanas que no esté comprendida en los códigos CIE-1 O de las Categorías QOO al Q99, bajo los siguientes criterios:
- El costo anual del tratamiento por paciente con el producto farmacéutico supera el umbral para los medicamentos de alto costo.
- La administración del tratamiento con el producto farmacéutico tiene una duración igual o mayor a un año.
En otros casos, las consultas se refieren a tratamientos propuestos por la IPRESS al paciente afiliado a una IAFA pública que no cumpla con los criterios para ser evaluados por la Comisión Consultiva Institucional, este tratamiento está sujeto a los procedimientos establecidos por la IAFAS públicas para su financiamiento y la normativa vigente.
Listado actualizado de enfermedades huérfanas o raras de alto costo en Perú

CONSULTORSALUD pone a disposición de sus lectores el documento publicado por el Minsa, en el que se encuentran las disposiciones actualizadas sobre enfermedades huérfanas en Perú.
No olvide leer: Hernán Condori frente al Congreso: “la mayoría de pacientes no son atendidos en primer nivel”




