Por: Omar Niño, Profesional en Salud y Derecho con especializaciones en Auditoría Médica, Seguros y Seguridad Social y Derecho Procesal Civil, MBA con enfoque en Dirección de Empresas y con amplia experiencia en procesos indemnizatorios, actividades jurídicas y de consultoría relacionados con el Seguro Obligatorio de Accidentes de Tránsito SOAT.
En reciente consulta atendida por la Superintendencia Financiera, entidad que realiza la vigilancia y control de las aseguradoras, me ratificaron que el valor reclamado por los servicios de salud prestados a víctimas de accidente de tránsito con cargo a las aseguradoras autorizadas para comercializar el SOAT, debe corresponder al monto en el cual haya incurrido el prestador, es decir, al valor total de la atención médica y no debe estar condicionada por la aseguradora al valor establecido como tope de cobertura en la normativa, lo cual resultan ser asuntos diferentes.
Desde el año 2023, con los cambios normativos de los topes de cobertura de las indemnizaciones del SOAT para las pólizas con rango de riesgo diferencial, las reclamaciones de las atenciones médicas derivadas de los servicios de salud de víctimas de accidentes de tránsito dieron un giro trascendental, al disminuir los topes de cobertura[1] de 800 smldv (701,68 UVT) a 300smdlv (263,13 UVT) a cargo de las aseguradoras del SOAT, para continuar con los 500 smldv restante a cargo de la ADRES, lo que ha conllevado a graves consecuencias para las IPS frente al procedimiento de reclamación y flujo de recursos.
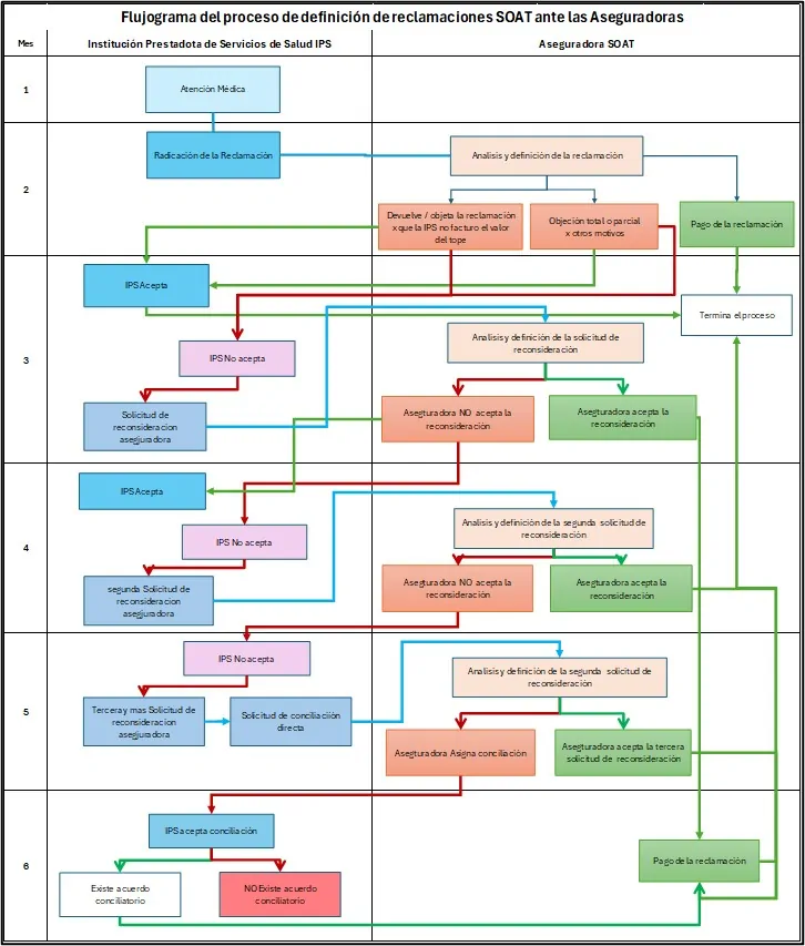
Para este caso en concreto, algunas de las aseguradoras SOAT vienen realizando devoluciones u objeciones a las reclamaciones que presentan las IPS por no ajustar el valor facturado al tope de cobertura del SOAT, por una interpretación equivocada de la normativa que veremos a continuación, lo cual se traduce en incumplimiento en la oportuna definición del reclamo, indebida diligencia y dilación del pago, generando daños colaterales a las IPS, como:(Ver flujograma del proceso de definición de reclamaciones SOAT ante las aseguradoras)
- Imposibilidad de las IPS a radicar el excedente de la prestación de los servicios ante la ADRES, por la no expedición del certificado de tope de cobertura SOAT por parte de la aseguradora.
- Riesgo financiero a las IPS, por la no definición completa del pago indemnizatorio.
- Largos tiempos de definición completa de la reclamación derivado de procesos de ratificación de objeciones, devoluciones o glosas.
- Desgaste administrativo por solicitud de reconsideraciones de pago presentadas por las IPS y Pagos parciales o no pagos por parte de las aseguradoras.
- Demoras en la conciliación final de los saldos de reclamaciones.
Por lo anterior resulta importante citar textualmente el concepto de la Superintendencia Financiera de Colombia, para un análisis más detallado del caso:
PREGUNTA 1: ( Tomado del documento original de la respuesta a la consulta)
“1. ¿Los PSS habilitados pueden reclamar a las Aseguradoras SOAT, los servicios de salud prestados las víctimas de accidentes de tránsito así excedan los topes de cobertura de la póliza?, porque claramente desconocen por reclamaciones anteriores de terceros prestadores?”
El artículo 2.6.1.4.2.2. del Decreto 780 de 2016, en concordancia con lo establecido por el numeral 4 del artículo 195 del Decreto 663 de 1993, Estatuto Orgánico del Sistema Financiero establece que el prestador de servicios de salud que haya atendido a la víctima es el legitimado para solicitar el reconocimiento y pago de los mismos a la compañía de seguros que haya expedido el SOAT.
A su turno, el artículo 2.6.1.4.2.20 del decreto 780 señala los documentos exigidos para la presentación de la reclamación de pago de los servicios de salud.
Como quiera que se trata de la presentación de reclamación correspondiente a los gastos médicos, quirúrgicos, farmacéuticos y hospitalarios suministrados a la víctima del accidente de tránsito por un prestador de servicios de salud habilitado, la reclamación como tal corresponde al monto en el cual haya incurrido el prestador de los servicios en orden a lograr su estabilización, tratamiento y la rehabilitación de sus secuelas y de las patologías generadas como consecuencia de los mencionados eventos, así como el tratamiento de las complicaciones resultantes de dichos eventos a las patologías que esta traía.
PREGUNTA 2 Y 5 ( Tomado del documento original de la respuesta a la consulta)
PARA ESTAS PREGUNTAS, LA ENTIDAD CONSULTADA GENERÓ ESTA ÚNICA RESPUESTA:
“2. ¿Pueden las Aseguradoras SOAT exigir que los PSS solamente presenten la reclamación de prestación de servicios de salud derivadas de atenciones del SOAT, hasta el tope de cobertura que establece la normatividad?
“5. ¿Teniendo en cuenta que la Aseguradora tiene la obligación legal de indemnizar hasta el límite de cobertura del SOAT, Exigir a los PSS que deben radicar hasta el tope de cobertura se constituiría en una actuación abusiva frente al prestador?”.
En este particular debe precisarse, como se verá en el punto siguiente, que la reclamación por parte de las prestadoras de servicios de salud no se condiciona a que la misma deba hacerse hasta el tope de cobertura por la cual deba responder la entidad aseguradora.
Por otra parte, respecto de la conducta descrita en su consulta se debe advertir, que de conformidad con lo previsto en el artículo 28 del Código de Procedimiento Administrativo y de lo Contencioso Administrativo, esta Entidad profiere los conceptos de carácter general y abstracto a que haya lugar con motivo de las consultas que le son formuladas sobre las materias de su competencia, mas no le es dable mediante esta instancia pronunciarse sobre una situación como la ilustrada en su consulta, la cual si bien se describe en abstracto, puede comportar la calificación de un caso concreto que debe ser analizado con todo el rigor requerido para así poder clasificar la conductas desplegadas por las entidades sujetas al control y vigilancia de esta superintendencia como prácticas abusivas.
Para este efecto, agradecemos remitir copia de los soportes que tenga en su poder respecto del procedimiento seguido por las entidades aseguradoras en el proceso de atención de reclamaciones del SOAT que ilustren de manera concreta la conducta que describe en su consulta, con el objeto de que previa la actuación administrativa del caso esta superintendencia se pronuncie sobre la materia.
PREGUNTA 4 ( Tomado del documento original de la respuesta a la consulta)
“4. En caso de que el PSS reclame a la Aseguradora hasta el límite de cobertura de la póliza SOAT y la Aseguradora realice una objeción parcial o glosa, ratifique el valor objetado y certifique la cobertura de la póliza como “No agotada” sin que el PSS esté de acuerdo. ¿Qué debe hacer el PSS para reclamar los demás servicios de salud que exceden el tope de cobertura del SOAT, teniendo en cuenta que para reclamar a la ADRES se debe contar con el certificado de superación de tope?”
El deber de pagar u objetar en tiempo por parte de las aseguradoras sólo se predica frente a reclamaciones presentadas con observancia de los requisitos exigidos por el artículo 1077 del Código de Comercio, pues así lo establece claramente el inciso 4° del artículo 2.6.1.4.3.12. del Decreto 780 de 2016.
Así pues, el asegurador está obligado legalmente al pago de la indemnización correspondiente o a la objeción de la reclamación dentro del mes siguiente a la fecha en que se haya presentado la reclamación la prestadora de servicios de salud acompañada de los documentos necesarios para demostrar la ocurrencia y la cuantía del siniestro.
Ahora bien, revisados los documentos que soportan una reclamación por servicios médicos la aseguradora puede solicitar aclaración de las cuentas o información adicional a la prestadora de servicios de salud; surtido este proceso, el asegurador tendrá que entrar a evaluar el siniestro y proceder a la aplicación del artículo 1080 del código de comercio como lo dispone los incisos 2, 3 y 4 del citado Artículo 2.6.1.4.3.12.
Ya en caso de conflicto entre las partes el asunto, sin perjuicio del trámite de queja que se pueda adelantar por la prestadora de servicios de salud, será la autoridad jurisdiccional competente la que deba de conocer el asunto.
Sobre esta materia nos remitimos a las consideraciones efectuadas por esta entidad en oficio 2024111297-004-000 del 17 de septiembre del año en curso mediante el cual se resolvió una petición elevada por usted, de las cuales citamos los siguientes apartes:
“En este sentido, atendiendo que la regulación de glosas y facturas -siendo estas o no viables, consagradas en normas especiales, establecen la autoridad que debe dirimir tal evento en atención a la naturaleza del asunto, en tanto el artículo 41 de la Ley 1122 de 2007, que atribuyó funciones jurisdiccionales a la Superintendencia Nacional de Salud, adicionado por el artículo 126 de la Ley 1438 de 2011 y modificado por el artículo 6º de la Ley 1949 del 8 de enero de 2019, dispone, en su literal f), que le corresponde conocer, de los “conflictos derivados de las devoluciones o glosas a las facturas entre entidades del Sistema General de Seguridad Social en Salud.(…)
Sumado a lo anterior, se conoce que tal entidad ejerce competencia a prevención con el Juez laboral por cuanto así lo consagra el numeral 4 del artículo 2 del C.P.T y de la S.S. donde se designó el conocimiento de: ‘Las controversias relativas a la prestación de los servicios de la seguridad social que se susciten entre los afiliados, beneficiarios o usuarios, los empleadores y las entidades administradoras o prestadoras, salvo los de responsabilidad médica y los relacionados con contratos’.
Tan es así que el artículo 8 de la Ley 100 de 1993 estableció la composición del Sistema de Seguridad Social Integral, asignando a la Jurisdicción ordinaria Laboral y de seguridad social, entre otros temas el conocimiento de las controversias del servicio público de salud, de manera que la Honorable Corte Constitucional precisara en sentencia C 119 de 2008 lo siguiente:
‘A su vez, las salas laborales de los tribunales superiores de distrito judicial conocerán, entre otros asuntos, de los recursos de apelación contra los autos susceptibles de dicho recurso y contra las sentencias proferidas en primera instancia (art.15). Lo anterior significa que en el caso de las atribuciones judiciales asignadas en el artículo 41 de la Ley 1122 de 2007 a la Superintendencia Nacional de Salud (conflictos de la seguridad social en salud relacionados con coberturas del POS, reembolso de gastos de urgencia, multiafiliación y libre elección y movilidad dentro del sistema), dicha entidad desplaza, a prevención, a los jueces laborales del circuito (o civiles del circuito en los lugares en que no existen los primeros), cuya segunda instancia está asignada a la Sala Laboral de los Tribunales Superiores de Distrito Judicial. En ese orden de ideas, las decisiones judiciales de la Superintendencia Nacional de Salud serán apelables ante las Salas Laborales de los Tribunales Superiores de Distrito Judicial, como superiores jerárquicos de los jueces que fueron desplazados por la referida entidad administrativa de su función de decidir en primera instancia’.”
Conclusión: un llamado a la responsabilidad y transparencia en la gestión del SOAT
Es clara la obligación de las aseguradoras en la gestión del SOAT y la obligación de los PSS en la prestación del Servicio y presentación de la reclamación; Sin embargo, en lo descrito anteriormente, se deja en evidencia la necesidad de un actuar estricto en derecho, respetando la normativa vigente y garantizando la debida diligencia en la evaluación y pago de las reclamaciones de las Instituciones Prestadoras de Salud (IPS).
Las aseguradoras deben abstenerse de imponer restricciones arbitrarias a la radicación de reclamaciones con base en los topes de cobertura, ya que la normativa establece que las IPS tienen derecho a reclamar el monto real de los servicios prestados, sin que esto dependa de los límites indemnizatorios de la póliza. Su papel es el de verificar, objetar en tiempo y definir el pago con transparencia y celeridad, permitiendo a las IPS gestionar los valores excedentes ante la ADRES, evitando así bloqueos administrativos y financieros que perjudican al prestador.

[1] Decreto 2644 de 2022 “Artículo 2. Modificación del artículo 2.6.1.4.2.3. del Decreto 780 de 2016, Único Reglamentario del Sector Salud y Protección Social.”; Numeral “3. Por la Administradora de Recursos del Sistema General de Seguridad Social en Salud – ADRES, cuando los servicios que se presten superen las doscientos sesenta y tres coma trece (263,13) Unidades de Valor Tributario -UVT y hasta setecientos uno coma sesenta y ocho (701,68) Unidades de Valor Tributario -UVT, como consecuencia de un accidente de tránsito en el que el vehículo involucrado se encuentre amparado con la póliza del Seguro Obligatorio de Accidentes de Tránsito -SOAT y haga parte del rango diferencial por riesgo de que trata el inciso segundo del numeral primero de este artículo.”

